首页

通知公告

当前位置: 首页 -> 通知公告 -> 正文

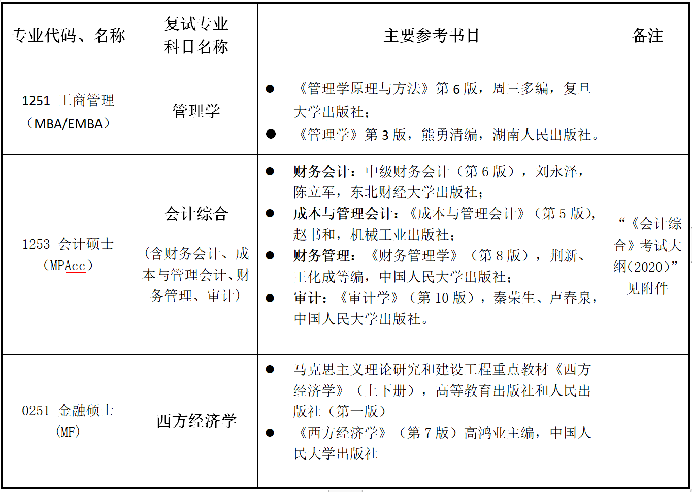
买球的app排行榜前十名推荐十大正规买球的app排行榜专业学位硕士研究生入学复试 专业课科目及参考书目(2020年)

信息来源:MBA中心 发布日期:2020-03-06